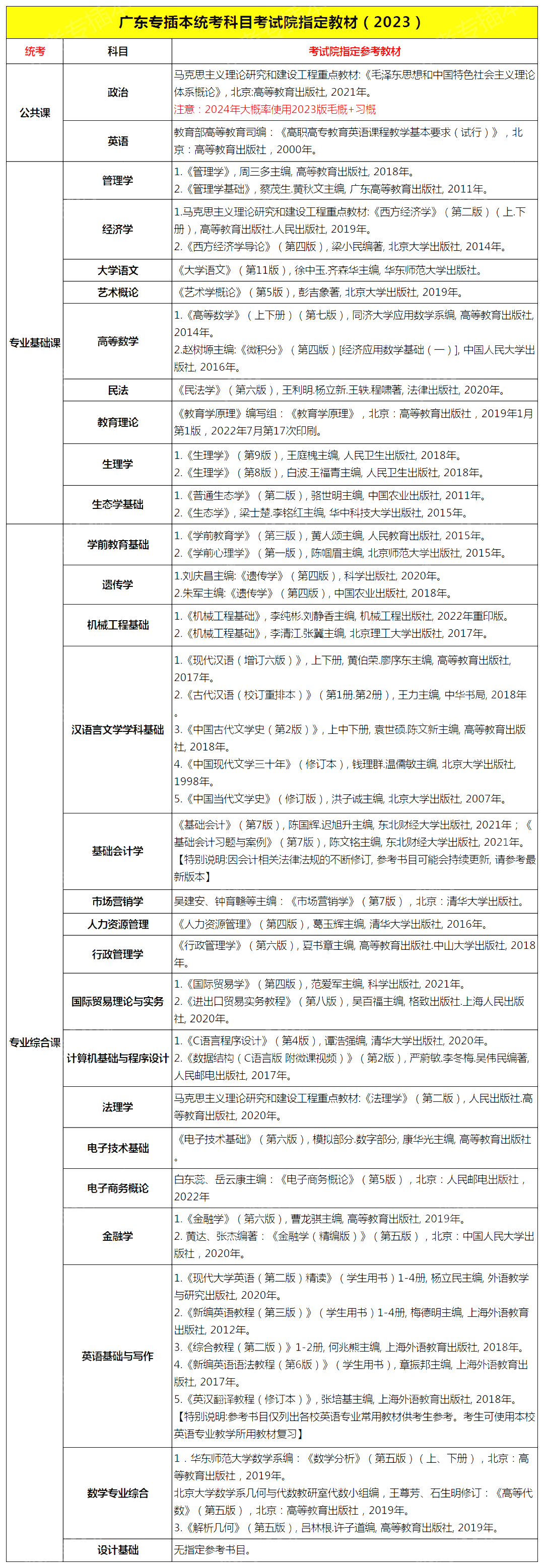
2024广东普通专升本各科目参考教材
很多备考2024年广东专升本的小伙伴都想知道专升本复习应该参考什么教材,目前除了政治是用新的2023版毛概+习概,其他科目现在应该按2023年考纲复习。下面库课小编依据2023年考纲给大家整理了各科目参加教材,有需要的考生可以看看。

经询问,考试院官方小商店回复:《2024年广东普通专升本招生目录及考试要求》书籍2024年出~按照往年是1月初就可以拿到书,届时可以通过书籍查看各个院校的招生专业、考试大纲等内容。
上一篇:广东普通专升本高数后期怎么复习?
相关推荐
最新更新
- 2026年广东普通专升本(专插本)经济学类专业公共课考什么?
- 2026年广东普通专升本(专插本)法学类专业公共课考什么?
- 2026年广东普通专升本(专插本)教育学类专业公共课考什么?
- 2026年广东普通专升本(专插本)文学类专业公共课考什么?
- 广东普通专升本(专插本)(普通专升本(专插本))公共课和专业课分别是多少分值呢?
- 2026广东普通专升本(专插本)公共课可以考日语吗
- 2026广东普通专升本(专插本)教育学专业统考科目有哪些
- 广东普通专升本(专插本)英语难度怎么样?与四级英语比呢
- 2026年广东普通专升本(专插本)小学教育考什么科目
- 2026年广东普通专升本(专插本)考试专业基础课都有哪些

专升本院校
考试大纲
招生政策
招生计划
分数线
报考条件
专升本问答
考试科目
考试时间
准考证
成绩查询
志愿填报
网站首页



