未来广东普通专升本(专插本)趋势
2024年有不少省份的普通专升本考试都进行了改革,其中有涉及到考试科目、考试模式的重大改革。2024年广东专插本会进行改革吗?下面是广东普通专升本未来趋势分析,一起看看吧。
01、报名人数继续上升
近几年来,广东省专插本报名人数波动增长,报名规模连年扩大。尤其是2020年后,报考人数逐渐上升!报名人数的增加也提升了专插本考试的难度与竞争压力。
对比之前的高职高考大扩招那批人也准备毕业了,但是由于政策的变化,预计2024年度报考人数不会大幅度上涨,预估维持在19w左右。

由于本科毕业证是很多工作单位的“敲门砖”,想要找到自己心仪工作最低的门槛是本科毕业证。
所以很多的同学选择专升本考试,导致专升本考试的人数逐年上升,考试人数增多。
可是招生计划远远不及报考人数增长速度,面对这种激烈的竞争环境,一要早筹划,做好长线复习计划;二是要坚定目标,专心投入复习,不要被外界因素动摇。
02、招生人数和专业
预计招生计划趋于稳定,小部分扩招。扩招意味着更多专科生将有机会进入本科院校继续深造。对于专升本成功的学生而言,提升了学历,有了更好的平台,能享受到更多的资源,不管是找工作还是考公或考研,难度也会比之前低不少。
综合近几年专升本的招生情况来看,未来专升本的整体招生趋势大概有以下四种:
1.公办院校的招生计划基本会维持稳定,不会有太大的增减变化。部分公办院校会出现缩减招生专业的情况。
2.一部分优质的公办院校,可能会逐渐用联合培养的方式替代本部招生,本部逐渐缩招直至停招。例如韩山师范学院、广东医科大学等。
3.民办院校扩招幅度大,每年都有部分民办院校会有少许缩招。但是扩招的幅度更明显,甚至有些院校一下子扩招几千人的,扩招也意味增加了机会。
4.部分民办院校招生专业增多,从今年的拟招生专业情况下来,民办的招生专业调整空间还是比较大的,未来大家需求较大的一些专业或许会增加招生,如护理学等。
03、招生专业的倾斜
结合总体招生专业趋势来看,公办院校的校考专业呈减少趋势,民办院校的专业呈现出增加的趋势。原因很简单,很多公办院校的专业更偏向普高的招生。所以留给专升本考生的并不是很多。

从上表的统计数据来看,四年间公办院校一共少招了58个招生专业,而民办院校新增259个招生专业。两者差距是非常大的,而公办近年来对专业条件限制得也越来越紧,不少统考专业也作出了明确的专业限制。
04公办缩招
2021-2023年,明显看出公办院校的招生数量在“缩减。去年,考试院发布的《2023年广东普通专升本招生目录及要求》一书里面没有广二师、深技大、广航几所。很多同学一度以为停招了。可见,公办院校的招生还是引起很多同学在意的。
即使考试院曾表示争取更多的招生计划,无奈还是一年招得比一年少。广航今年的招生计划仅是3个名额,很难想象明年还会不会继续招生。
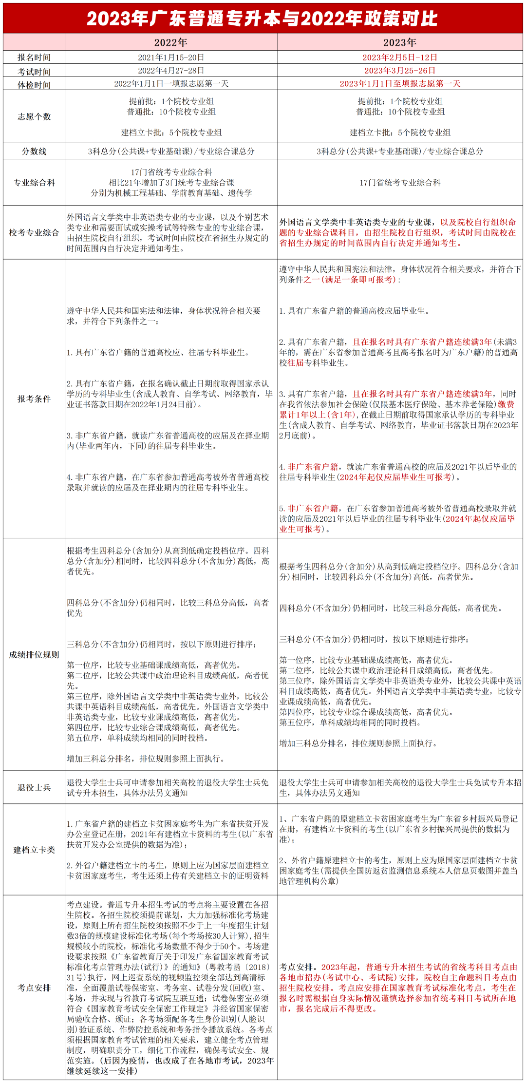
05 报考条件继续缩紧
广东普通专升本(专插本)2023年再次进行了调整,主要调整变化在考场安排和报名条件上:

不难看出,近两年广东专升本政策也发生了较大变化,主要是报名条件有所收紧,相较于往年对非广东省户籍的考生作了较大的限制。
未来猜测广东专升本的改革仍然是以报名条件继续缩紧为主,例如非全日制的考生报考条件继续受限制。同时参考其他省份的经验,预计未来广东普通专升本考试中各科目统考比例会逐步上升,考试成绩各院校通用。

专升本院校
考试大纲
招生政策
招生计划
分数线
报考条件
专升本问答
考试科目
考试时间
准考证
成绩查询
志愿填报
网站首页



