近几年广东普通专升本的政策变化详情汇总
近几年广东普通专升本考试政策一直在调整,为了方便考生们更好的了解,小编将从公告内容、招生院校、录取情况这几个方面,给大家梳理一下近几年广东普通专升本(专插本)的政策变化详情,供各位参考。

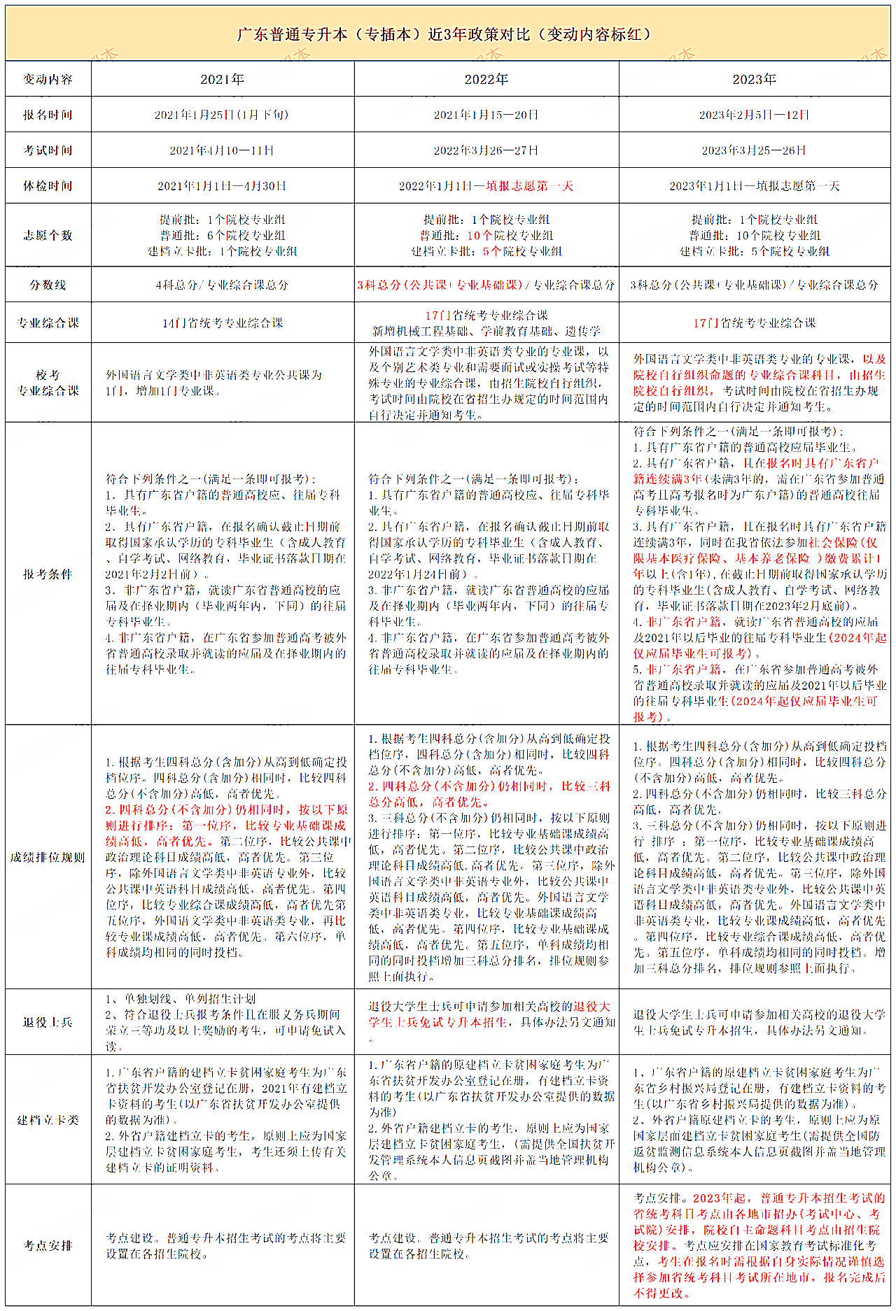
一、从报考公告看
2021年:
专插本改革最大的一年,从“本科插班生”更名为“普通专升本”,包括考试科目、志愿填报、录取规则都发生了重大变化!
2022年:
相比于2021年,改革了省控线规则、志愿填报个数、补录规则,新增退役士兵免试文化课政策、新增统考专业综合课。
2023年:
相比于2022年,提高非广东省户籍、非全日制专科学历的报名门槛。要求3年及以上的广东户籍才可以报名,这里主要是打击“升学移民”确保考试公平。针对非全日制专科学历的考生,需要提供至少1年的医保和养老保险缴纳证明才可以报名。
2024年:
目前已知2024年会禁止非广东省户籍往届毕业生报考。也就是说,从2024年起非广东省户籍学生只能应届毕业那一年考一次。更多的变化,要等11月底或者12月《招工工作规定》发布才知道。
二、从招生院校看
从数据看,未来“公办缩招、民办扩招”肯定会成为主流的趋势,也是长期的趋势。
2006年教育部、国家发改委发布《普通高等教育分学校分专业招生计划的通知》文件中,限制专升本的招生计划为专科生源的5%;明确限制了211、985院校不得招收专升本学生。
2023年对比2022年,公办减少了600多的招生名额,其中深圳技术大学、肇庆学院、广东金融学院三所院校缩招人数最多。院校缩招,具体的专业就会受到影响,像23年医学类、电子商务、金融类等专业的公办名额可以说雪上加霜。
一方面,国家政策明确限制了211、985院校不得招收专升本学生,很多公办缩招甚至逐步停招;另一方面,广东多个职业技术学院在努力升级为职业技术大学。小编大胆猜测,后面广东专插本的招生主力将会变为:民办本科以及职业技术大学。
三、从补录情况看
专插本报考人数的增加,除了导致竞争加大、录取分数线上涨之外,补录名额也大大减少,过线就能录上的情况少了很多。
从补录人数看,21年补录了9600多人,22年补录1万4千多,23年补录只有7千多。四大名补也在不断变动,不存在兜底学校了。
从补录学校来看,往年补录一千多的广东科技学院、广州工商学院、湛江科技学院都退出了四大民补,大多数学校只补录几十到一两百人!四大名补有手就行?已经不那么行了。
从补录专业来看,很多热门专业基本在第一批次投档就满了,没有补录名额了。比如说,即使四大名补,也没有补录学前教育、计算机、汉语言这些专业了。

专升本院校
考试大纲
招生政策
招生计划
分数线
报考条件
专升本问答
考试科目
考试时间
准考证
成绩查询
志愿填报
网站首页



