广东省专插本(普通专升本)考试政策将有大的调整吗?
【导语】2024年广东省专插本(普通专升本)考试政策将有大的调整吗?下面广东普通专升本网小编给大家整理了,一起来了解一下吧!

广东省按照往年是12月就会开始知道部分院校的招生信息,考试院招生规定也会在12月发布。距离公告发布时间或许不足一个月了。公告发布后,大家最关心考试政策有没有变化,考试时间都可以了解到。随后考纲也会发布,考纲可直接了解到考试教材有没有变动。
2024年专插本时间节点参考(我们以2023年专插本考试时间为参考:)

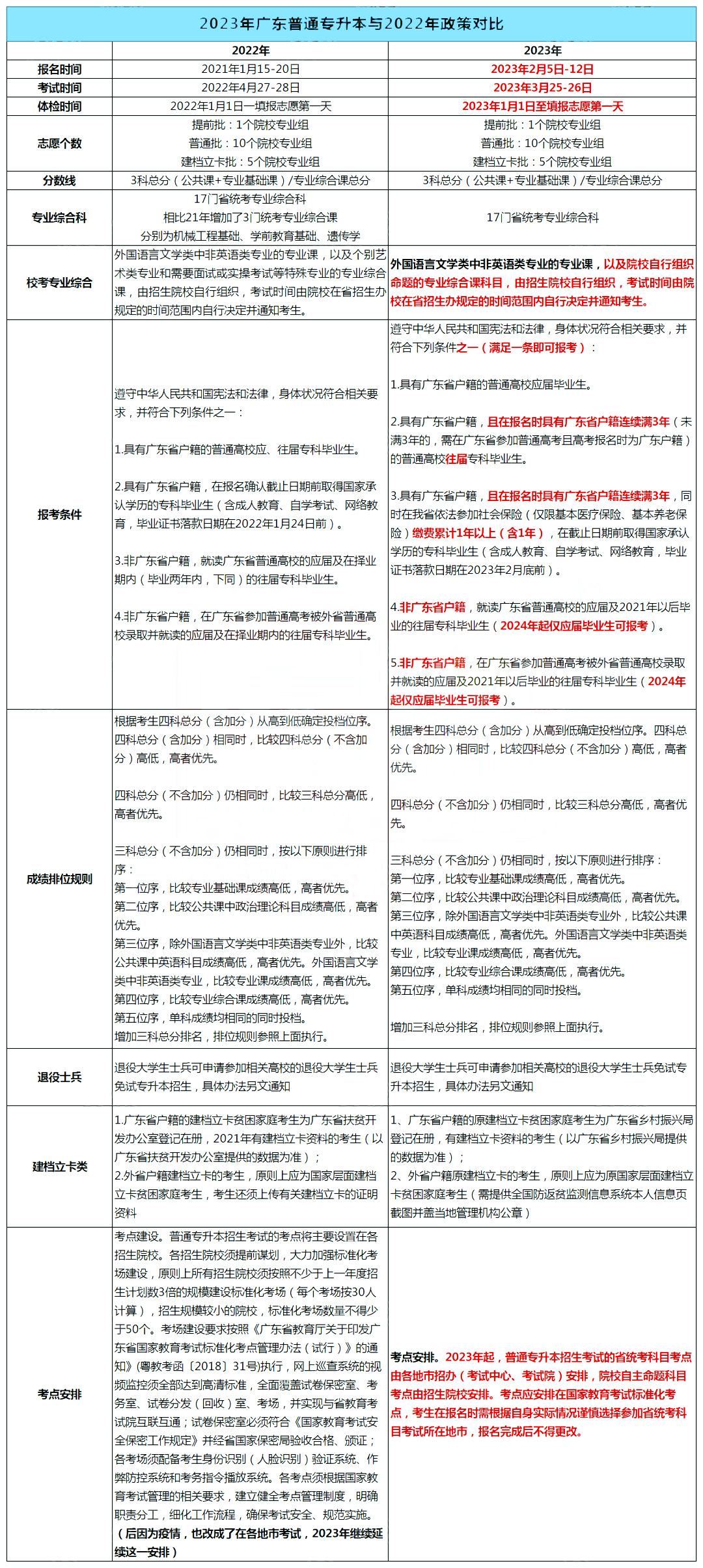
近两年广东专升本考试政策对比图:

政策发布后应该注意哪些内容
公告发布时,总的内容大概分为十几点,篇幅比较长。考生看公告时必须留意要重点留意以下几方面的信息:

自从2021年广东专插本政策改革以来,每年都有一些相对较小但积极的改革,这些改革旨在逐渐优化广东专插本政策,使其更有利于广大专科学子升学!
广东专升本的改革在未来可能会继续缩紧报名条件。同时,借鉴其他省份的经验,广东普通专升本考试中各科目的统考比例可能会逐步提高,而且各院校会逐步实现考试成绩通用。
大体的改革方案是逐渐稳定的,正常情况下会在12月中下旬可以知道下一年的招生安排。具体内容可参考广【东省2023年普通高等学校专升本招生工作规定】进行了解。
相关推荐

专升本院校
考试大纲
招生政策
招生计划
分数线
报考条件
专升本问答
考试科目
考试时间
准考证
成绩查询
志愿填报
网站首页



