2022广东普通专升本时间流程安排(预测)
2022广东普通专升本考试报名已经结束了,很多考生关心后续的专升本时间节点,今天库课小编就给大家分享一下2022广东普通专升本时间流程安排预测版,有需要的考生可以看看。
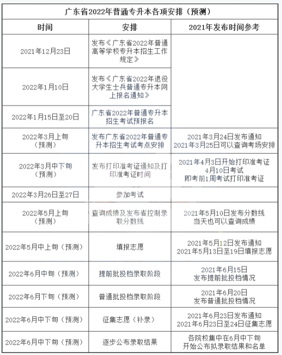
基本流程:报名、参加考试、查成绩、公布分数线、填报志愿、公布投档情况、征集志愿(补录)、公布拟录取结果、查询录取结果。

2022年普通专升本考试科目共设4门,分别为2门公共课、1门专业基础课、1门专业综合课。公共课、专业基础课每科考试时间120分钟、卷面满分值100分;专业综合课每科考试时间150分钟、卷面满分值200分。
其中外国语言文学类中非英语类专业公共课为1门,增加1门专业课,专业课考试时间120分钟,卷面满分值100分。
公共课为政治理论和英语2门,其中外国语言文学类中非英语类专业公共课为政治理论1门。
专业基础课按照教育部《普通高等学校本科专业目录》(2020年版)分设的哲学、经济学、法学、教育学、文学、历史学、理学、工学、农学、医学、管理学、艺术学12个学科门类进行设置。
以上就是库课小编整理的全部资讯和内容,希望可以帮助到考生。库课网校APP有针对2022广东专升本的网课,每个课程前五节可以免费试听,有需要的考生可以到APP了解。
相关推荐

专升本院校
考试大纲
招生政策
招生计划
分数线
报考条件
专升本问答
考试科目
考试时间
准考证
成绩查询
志愿填报
网站首页



