2024广东普通专升本各科目考试大纲汇总
2024年广东普通专升本备考已经开始了。对于一个要升本的同学来说,首先要明确自己要报考的专业,才能确定自己的复习科目。因为每个专业都有对应的考试科目和大纲,知道自己要考什么科目后再根据对应考纲复习。下面是2023广东普通专升本公共课和专业基础课考试大纲,供同学们参考。
一、公共课考纲
1、政治

2、英语

二、专业基础课
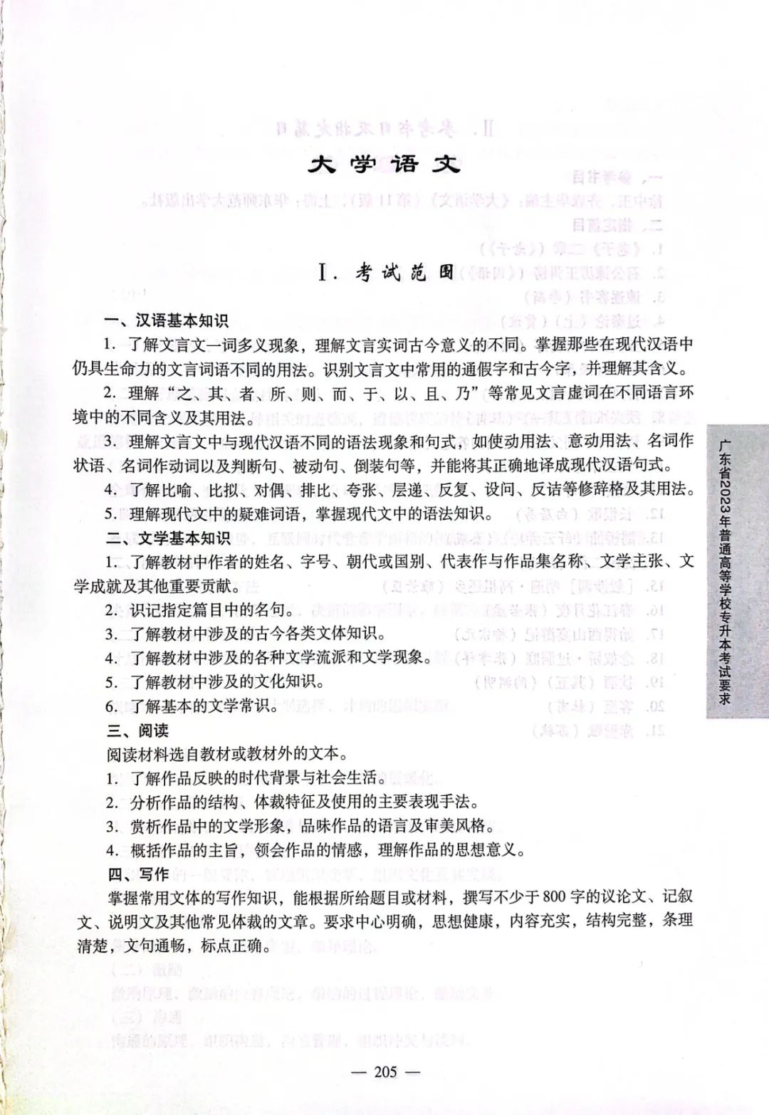
1、大学语文


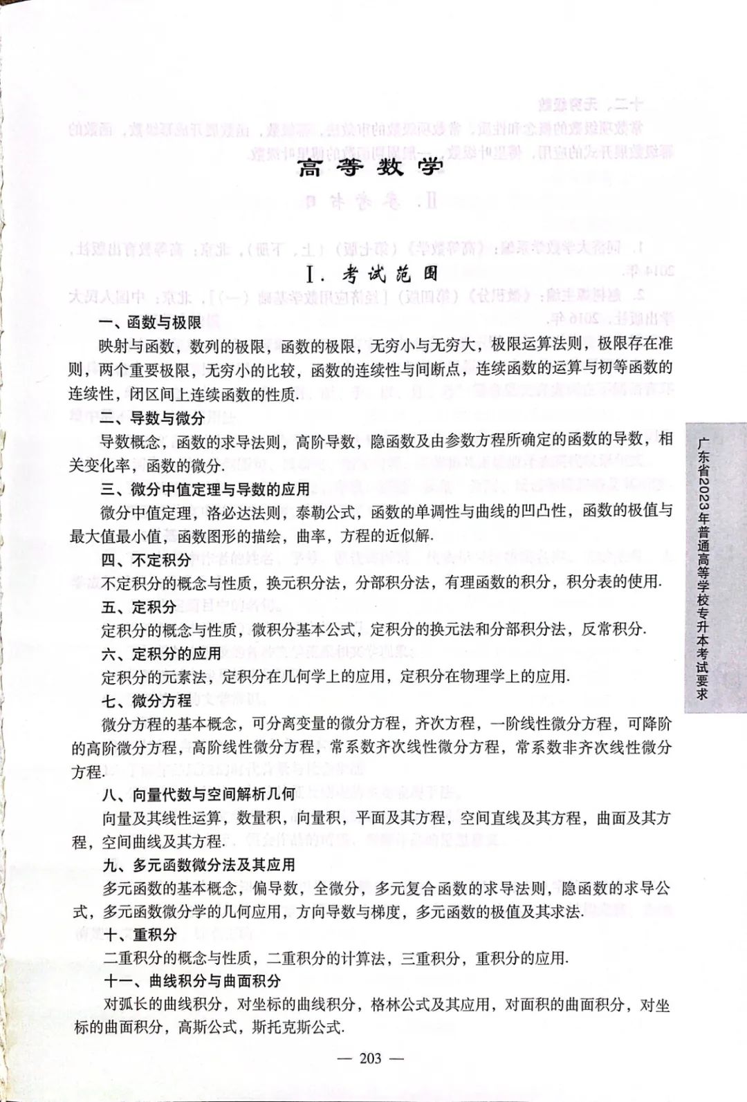
2、高等数学


3、管理学


4、教育理论

5、经济学

6、民法

7、生理学

8、生态学基础

9、艺术概论






注意:广东省教育考试院一般是在每年的1月份发布当年的专升本考纲及考试要求,但是一般专升本考试是在3-4月,等新考纲出来后再复习是来不及的。所以现阶段统考的科目我们参考2023年的考纲复习即可。
上一篇:2023年北京理工大学珠海学院退役士兵专升本职业适应性测试考试大纲
下一篇:珠海科技学院专升本校考考纲汇总
相关推荐

专升本院校
考试大纲
招生政策
招生计划
分数线
报考条件
专升本问答
考试科目
考试时间
准考证
成绩查询
志愿填报
网站首页



