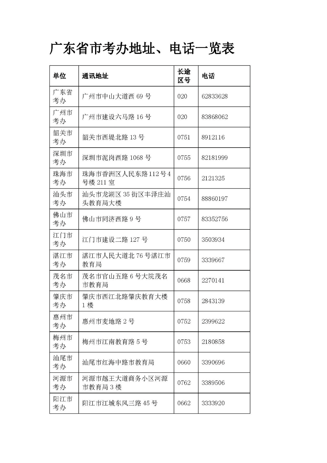
2023广东省专升本各地区招生办联系方式
2023广东省专升本考试成绩查询正在进行中,考生可通过普通专升本报名系统(网址:https://www.eeagd.edu.cn/ptzsbks)查询考试成绩。如对考试成绩有疑问,可以申请成绩复核,也可以拔打招生办电话。


2023年广东普通专升本省控线即将公布,届时小编会第一时间为大家更新,请同学们及时关注库课网校APP或库课网校官网资讯栏动态。
相关推荐
2023广东省专升本考试成绩查询正在进行中,考生可通过普通专升本报名系统(网址:https://www.eeagd.edu.cn/ptzsbks)查询考试成绩。如对考试成绩有疑问,可以申请成绩复核,也可以拔打招生办电话。


2023年广东普通专升本省控线即将公布,届时小编会第一时间为大家更新,请同学们及时关注库课网校APP或库课网校官网资讯栏动态。